How Does The Online Auctions of Flamingo Handshake Work


At our 1 year anniversary live auction, we launched a new online auction platform at https://market.flamingohandshake.com with 2 names. Getting a lot of questions and interest, so here is an overview.

NOTE - this is in BETA - your questions, suggestions, and input will help SHAPE the development of this Flamingo Handshake online marketplace.

Currently- we built this because many sellers were submitting quality TLD names but we could not cater to all requests - about 10 TLD per live auction is our β€œsweet spot”.

Hmmm…
So what do we do with this overwhelming supply of top quality TLDs being submitted from the community?

Do more live auctions?
No, once a month is a good amount.

LIGHT BULB time!
Make an online marketplace to list these amazing top quality premium TLD names from the Handshake community.

Plus - keep that 25% min to the community funds.
Extend the foundation fundraising percentages to also have these sales go back into the handshake ecosystem (versus the core HNS auctions which burn the HNS, these auctions at least 25% will go back into the development of the community).

And bingo - we feel confident this evergreen online auction is a great extension of the first year of monthly live auctions.

Still sticking to premium, vetted TLD names (submission is manual, and still the same process on /submit). Just instead of the Handshake name going to the monthly live auction, we list it for sale (manually at the escrow team), on the market.

Ok, Ok, So how does the Online Auction Format Work?

(Again, this is beta and we are listening to the community)

Right now - to be transparent, there are a lot of options on how we do these.

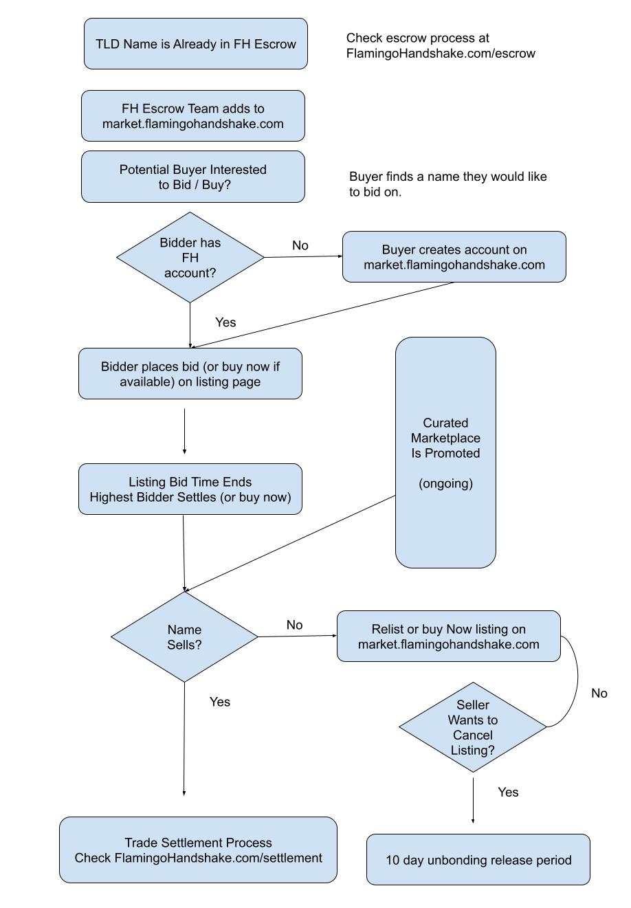
The first set of auctions, the workflow is as follows:

1) FH escrow team takes Handshake TLDs already in our escrow (we cannot list names not in our own escrow wallet). We are discussing with those Handshake TLD owners who have their names with us in our escrow if they agree to have their name put up for an online auction (vs the original plan of a live auction). If you’d like to add your TLD to our FH market, we can review your submission the same as we review for the live auction, you can read up on the process here - /escrow )

2) FH team opens the auction - we are deciding now how many to list, for the length of time, and how many at each set. But we prefer NO RESERVE names, and start at 0 HNS.

All bids are in HNS token.

3) Want to bid? Create a free (for now) account on FH Market. Bidding you will need to create a FH auction account. It is on the subdomain market.flamingohandshake.com and then you need to verify your email. We are not charging to create an account (yet) but may do that for various vetting and verification purposes.

4) Place your bid (no upfront HNS current required). Same as our last 13 live FH auctions, you do not need to deposit HNS token with us (yet) to make your bids. We will review bidders and accounts to ensure you are a vetted buyer, and the bidding will increase as each new bidder increases the bid.

4a) Options - Talk to a FH accredited broker. We have amazing brokers who are approved by us to talk to buyers about the names on auction. We plan to integrate HNSChat/ so that you can move right from the auction into an encrypted chat to discuss the name and terms.

4b) Buy now prices - we have the option to have buy it now price (on top of the normal auction) so that those who don’t want to bid, and just want to buy it at the asking price (similar to eBay) can do so. So that means, bidders risk losing the name if someone comes in during the auction and strikes the buy it now price.

5) Once bidding is over - settlement. The settlement process will be similar to the way we have been settling the last year’s FH live auctions, with a more streamlined β€œcheckout process”. But the checkout will be in HNS token (we are exploring other ways too) and then you can follow the tutorial here on the settlement flow (namebase or OTC, etc) at /settlement.

6) FH escrow team pays the seller and various foundation and community funds and transfers the name. People get premium, HNS names, and a percentage goes to the community to develop and grow the ecosystem.

What do you think?

We are open to other ways - there are a ton of ways we can do these online auctions. The main point:

Add top quality premium HNS TLDs to the market
Share a percentage with the foundations and community funds
Grow the ecosystem
Have fun!

Let’s keep pushing the Handshake ecosystem forward, and your input, suggestions, and ideas are appreciated.

We love Handshake and hope this can further expand on the growth of the network.

FH Online Auctions Workflow

Image