Sellers – Place Your Names In Our Escrow


We are listening to feedback and want to help promote as many amazing Handshake TLDs as possible. The biggest barrier has been dealing with escrow- and this page will clarify that.

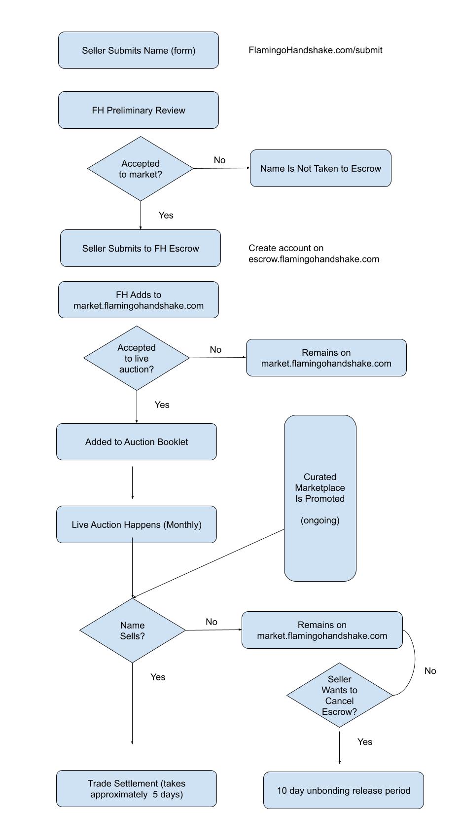
So today we are evolving to a curated MARKETPLACE, in addition to the live auctions.

If we accept into our escrow, that means we will list on our curated marketplace.

With POTENTIAL (but not guarantee) that we will list on an upcoming live auction.

And also EXPOSURE on our marketing channels for your name (whether or not it is listed on the upcoming live monthly auction)

Here is a current workflow:

Image

This way - we can quickly accept names for processing faster, promote them, select the top names for auction (without worry of sellers circumventing), and move more efficiently.

Submit your names at /submit today